作者: 赖玟橃博士 | 2023年1月28日
广告牌是一种户外广告展示,它是由至少一个显示面板和一个支撑框架组成。它可以是独立式、附着在建筑物上或者安装在其他结构上,通常都会放置在人口密集和交通繁忙的地区。现代化的广告牌会根据工程规格建造,并由钢制成,而较旧款的广告牌都由木头或角铁框架制成。广告牌的尺寸可能会小于允许的最大尺寸,以确保添加切口或延伸部分都在允许的区域范围内。
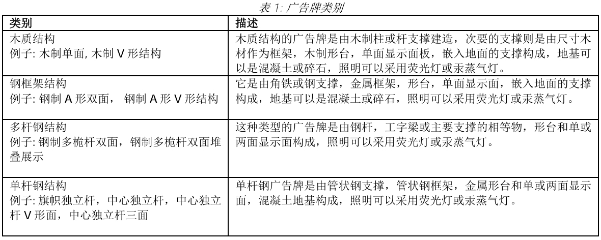
广告牌的类别和描述
广告牌根据结构使用材料和底部的支撑系统,可分成4种结构类别:木质,钢框架,多杆钢和单杆钢。
广告牌设计考虑因素
广告牌大多数放置在公共区域和靠近公共通道的地方,因此必须进行适当的设计来确保大众的安全。一个设计不足的广告牌可能导致行人受伤、房产和车辆损坏以及阻碍交通。广告牌结构设计较注重风荷载带来的失效风险比起广告牌的自重、静荷载与活荷载所带来的风险相对的小。因此,我们可能会看到一些在高速公路或主要街道的广告牌在经过暴风雨后倒塌。这是因为广告牌所受的风荷载大于结构工程师预测的理想风荷载,最终导致广告牌的倒塌即是全球面临的稳定性失败。大多数的高速公路广告牌是单面、双面、三面和单一柱支撑。这种悬臂结构迎风面积较大,容易在构件内产生高内部应力,进而导致局部失效。因此,一位称职的结构工程师在设计经济成本和最佳且安全的广告牌结构时扮演着重要角色。
根据MS 1553:2002建造结构风荷载设计规范,在设计规格广告牌时需要考虑各种因素,如场地的风速,设计风速,设计风压,风荷载等。MS 1553:2002要求主要抗风结构的设计能承受至少0.65kPa的风荷载(几乎等于每平方米的抗风面积是65公斤)乘建筑物或结构在与风向垂直平面上投影的面积。
这最低设计要求有时候会被忽略,大多是在路边的低矮广告牌,这些广告牌比高大的广告牌更容易被普通大众接触到,这源于错误的态度,以及 ”之前这样做过没问题” 的错误论点。那些忽视风荷载设计的人可能还在利用广告牌结构的临时性质。因此,这些抗风结构是用更小的钢构件和更轻的地基建造。小型的钢构件可能会产生屈曲甚至断裂,而轻质地基则容易从地面被拔起,这两者的结果就是结构变形甚至崩塌。这就是为什么我们会不时看到路边广告牌在强风天气后倒塌的原因。
总结
广告牌高高耸立在天空并放置于繁忙公共区域,广告牌的结构稳定性和安全性是大众最关注的课题。任何有关结构的失败都会被认为是不可容忍或不可接受的。广告牌结构上的小钢件脱落都可能导致过往行人严重受伤或者引发来往车辆的交通事故。充分的风载设计及其随后的结构解决方案从来都不是一种选择或妥协而是最重要的设计因素,需要结构工程师以极度谨慎的态度来解决。这样可以确保没有任何部分失败。
赖玟橃博士
首席执行官/ 创始人
IPM环球集团
参考文献:
[1] Malaysian Standard 1553 2002 Code of Practice on Wind Loading for Building Structure, Department of Standards Malaysia
[2] “Billboard Structures Valuation Guide”, North Carolina Department of Revenue Local Government Division Property Tax Section, 19 January 2018. Retrieved on 28th January 2023 from https://www.ncdor.gov/media/8690/open
[3] Joni Irawan, Luki Wicaksono, Adderian Noor. Connection Model of Steel Pipe Construction of Billboard Structure Pile. Proceeding of the International Conference on Innovation in Science and Technology (ICIST 2020). Advances in Engineering Research, volume 208
**本中文译本仅供参考之用。如中文译本之文义与英文原文有歧义,概以英文原文为准。




