作者: 赖玟橃博士 | 2023年6月30日
在这个现代化的时代,随着人口密度的增长和土地价格的上升,在发展的城市中建设越来越多高层建筑物。它推动了城市地区对垂直兴建的建筑物需求的增加,这些建筑既用于商业也用于住宅。
建筑裂缝是一个影响全球人民的问题。当建筑结构的应力超过其强度时,就会产生出裂缝。外力像静荷载、活荷载、风荷载、地震荷载或地基沉降可能会导致建筑结构元素中产生出应力。温度的变化,湿度变化和化学反应等内部因素也可能导致应力。建筑结构会因为不同因素而产生出裂缝。它可以分成结构性和非结构裂缝。最常见的结构性裂缝是由不良设计、地基沉降、风荷载和超载造成的。非结构性裂缝都由外部原因导致例如湿度变化,温度变化或其他外部因素引起的。
本文包括了关于裂缝的研究,导致裂缝的原因以及裂缝对于结构的影响。了解裂缝至关重要因为它们在当今很常见。为了了解产生裂缝的根本原因,在高楼建筑物设计阶段考虑的每一个因素都已列入导致裂缝原因的列表里。尽管目前裂缝可能很小,但它未来可能显著扩大。与结构工程师沟通是非常重要的,因为他们可以针对所产生的裂缝提出各种预防措施,并提供解决现有问题的方案同时不会影响其他部分的结构。
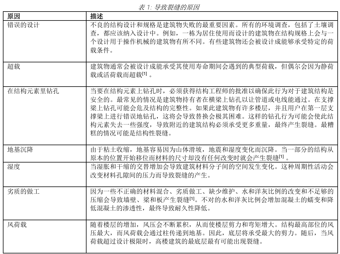
混凝土是目前为止在施工的各种阶段最常使用的混合材料之一,但由于各种原因它容易在整个使用寿命期间受到损坏或产生缺陷。表1显示了导致裂缝的原因可能是由于:
裂缝的影响
裂缝会增加结构的脆弱性受到外部影响,加速老化,并可能降低结构的机械抗力。此外,裂缝会削弱结构承受应力的能力和可能导致结构坍塌。如果出现裂缝,评估它们将会对结构的强度带来的影响很重要并且定制一个监督计划,因为裂缝可能对建筑物使用者产生巨大的影响。建筑物使用者需应付裂缝带来的负面影响例如不舒服的居住环境,安全风险和高昂的维修成本[2]。不可否认,使用者的舒适度和生产力与其所居住、学习、从事研究或工作的建筑物性能密切相关,因此建筑物的维护对每个人的生活都会产生持续的影响。
需要注意的是,仅靠肉眼观察建筑物表面,是无法确定问题的真正原因。经过适当的诊断技术,只有经验丰富的结构顾问才能推荐修复方法[3]。
总结
随着人们对高楼建筑物的需求不断增加,高楼建筑物有裂缝的情况也随着增加。结构的恶化可能由多种因素引起。当发现建筑物或者结构有缺陷时,必须要寻找一位专业的结构工程师并取得专业的建议。在缺陷恶化之前,通过适当视察计划和测试或设计验证,可以定制一个解决方案减缓或调整缺陷。
赖玟橃博士
首席执行官/ 创始人
IPM环球集团
参考文献:
[1] R. Pathak & D. Rastogi. (2017). Case Study on Cracks in Public Buildings and their Remedies. International Journal of Science and Research (IJSR), Volume 6 Issue 5, 325-329.
[2] A. Daud & M. F. Ishak. (2018). Defect on High Rise Government Office Buildings in Kelantan. 3rd Undergraduate Seminar on Built Environment and Technology 2018 (USBET2018), 126-130.
[3] D L. Sonani & P. M. Attarde. (2019). Causes, Prevention And Repairing of Cracks In High Rise Building”. IJSART, Volume 5 Issue 11, 39-45
**本中文译本仅供参考之用。如中文译本之文义与英文原文有歧义,概以英文原文为准。

