作者:赖玟橃博士 | 2025 年 4 月 28 日
在建筑行业中,安全是确保项目顺利进行、避免任何可能危害工人或影响工程进度风险的关键因素。施工现场存在多种高风险作业,例如高空作业、重型机械操作与危险物料处理。因此,毫无例外地遵守所有安全法规对于降低事故发生几率至关重要。
现场安全督导员(SSS)与安全健康官员(SHO)的重要性
为确保所有安全措施得到落实,必须根据项目规模、工人人数和工作场所风险水平,任命现场安全督导员 (Site Safety Supervisor, SSS) 和/或安全健康官员 (Safety and Health Officer, SHO)。现场安全督导员(SSS)负责监督中小型项目的安全合规执行,而或安全健康官员(SHO)则适用于大型或复杂项目,以确保全面遵守监管机构设定的法律与安全指导规范。现场安全督导员(SSS)和/或安全健康官员(SHO)的正确监督与执法可在早期识别潜在风险,并及时实施预防措施,以保障工人安全并维持项目顺利进行。
若工人在没有现场安全督导员(SSS)和/或安全健康官员(SHO)在场监督的情况下进行现场作业,不符合安全法规的可能性显著上升,可能导致不安全的作业方式,使工人处于危险环境中,造成严重伤害或死亡。图 1 显示某些工人在高空作业时未佩戴个人防护装备 (Personal Protective Equipment, PPE),因缺乏现场安全督导员(SSS)或安全健康官员(SHO)的监督,存在坠落风险,可能导致致命伤害或死亡[1]。
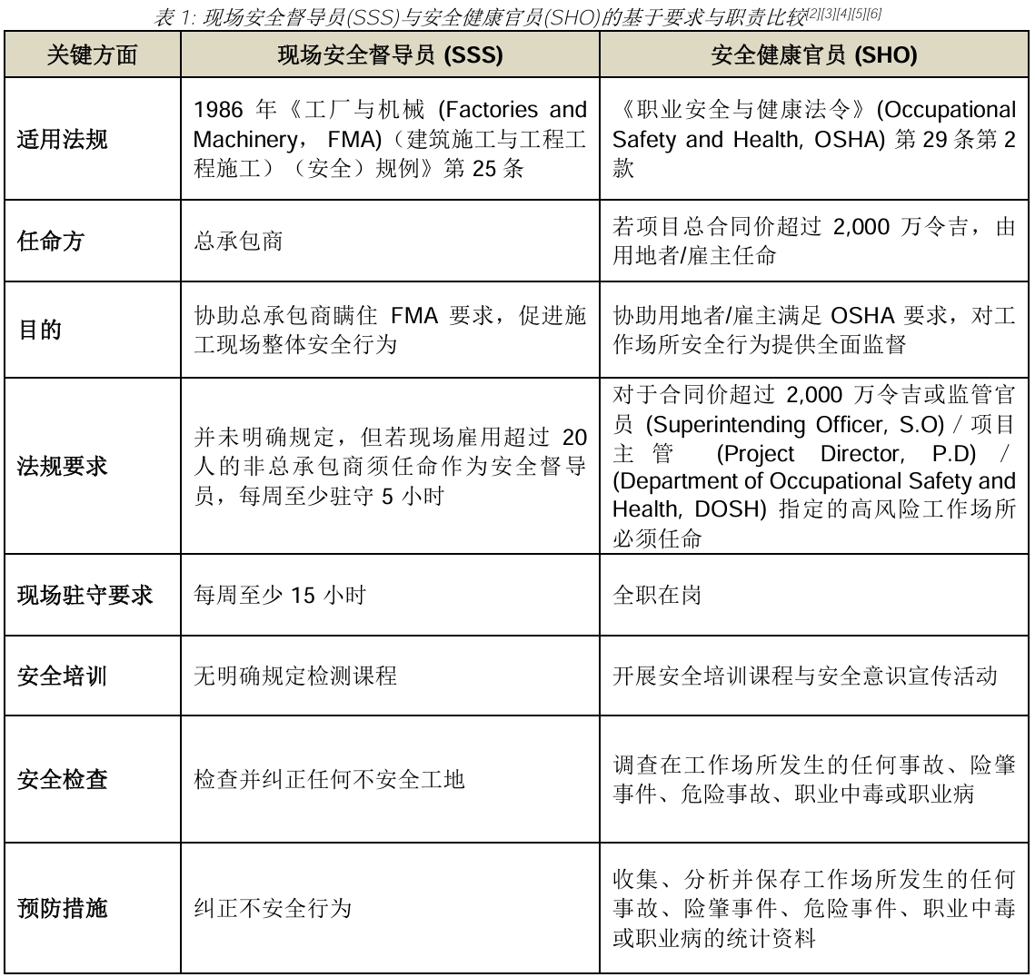
现场安全督导员(SSS)与安全健康官员(SHO)之间的差异
尽管现场安全督导员(SSS)与或安全健康官员(SHO)的主要职能均是确保现场安全合规,但其监管要求、职责范围与工作职能存在显著差异。下表概括了两者在法规适用、任命方、职责和现场要求方面的主要区别。
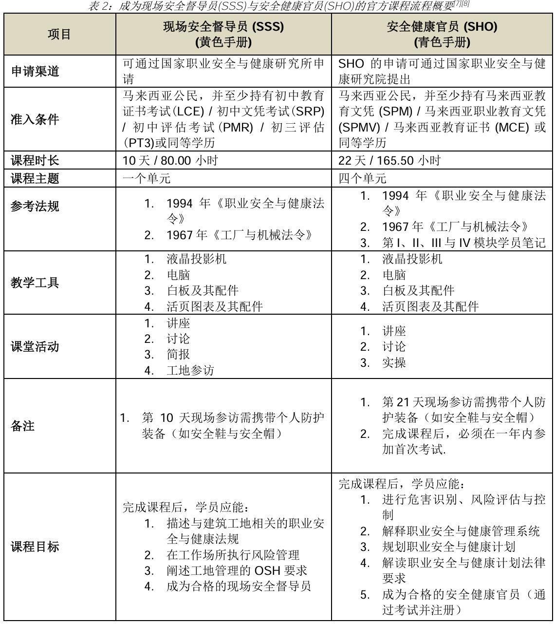
现场安全督导员(SSS)与安全健康官员(SHO)的资格流程
现场安全督导员(SSS)与安全健康官员(SHO)均为必须对安全法规有深刻理解的专业人员,因此其资格获取过程涵盖多个步骤,以确保候选人具备必要知识与实务技能。在具备资格前,候选人需完成结构化培训课程,包括参加涵盖工作场所安全及法律合规各方面内容的必修课程。以下表格描述了取得现场安全督导员(SSS)与安全健康官员(SHO)资格必须完成的各项步骤。
总结
现场安全督导员(SSS)与安全健康官员(SHO)的角色强调工作场所安全不仅是法规要求,更是任何建筑项目成功的核心要素。现场安全督导员(SSS)注重日常现场安全实践,而或安全健康官员(SHO)负责更全面的政策合规监督,两者共同致力于实现无安全隐患的工作环境。他们的协同努力可减少风险、防止延误、确保合规,并最终提升项目效率与保障工人福祉。
赖玟橃博士
首席执行人/ 创始人
IPM 环球集团
参考文献:
[1] Consumers’ Association of Penang. (2019). Jabatan Keselamatan dan Kesihatan Pekerjaan gagal mengawasi ketidakpatuhan keperluan keselamatan di tapak kerja. Retrieved on 28th April 2025 from https://consumer.org.my/ms/jabatan-keselamatan-dan-kesihatan-pekerjaan-gagal-mengawasi-ketidakpatuhan-keperluan-keselamatan-di-tapak-kerja/
[2] Jabatan Kerja Raya (JKR). (2011). Specifications for Occupational Safety and Health for Engineering Construction Works 2011. Retrieved on 28th April 2025 from https://www.jkrperak.gov.my/images/PDF/ARAHAN_KPKR/Arahan_KPKR_012012.pdf
[3] Department of Occupational Safety and Health. (1997). Occupational Safety and Health (Safety and Health Officer) Order 1997. Retrieved on 28th April 2025 from http://202.75.5.148/index.php/legislation/order/occupational-safety-and-health/570-02-occupational-safety-and-health-safety-and-health-officer-order-1997/file
[4] Jabatan Keselamatan dan Kesihatan Pekerjaan (DOSH). (1997). Peraturan-peraturan Keselamatan dan Kesihatan Pekerjaan (Pegawai Keselamatan dan Kesihatan) 1997 [P.U. (A) 315/1997]. Retrieved on 28th April 2025 from https://dosh.gov.my/wp-content/uploads/2024/10/Peraturan-Keselamatan-Dan-Kesihatan-Pekerjaan-Pegawai-Keselamatan-dan-Kesihatan-1997.pdf
[5] Government of Malaysia. Factories and Machinery (Building Operations and Works of Engineering Construction) (Safety) Regulations 1986 [P.U. (A) 328/1986]. Retrieved on 28th April 2025 from https://dosh.gov.my/wp-content/uploads/2024/10/Peraturan-Kilang-dan-Jentera-Kendalian-Bangunan-dan-Kerja-kerja-Binaan-Kejuruteraan-Keselamatan-1986.pdf
[6] Department of Occupational Safety and Health. (n.d.). The Difference Between Site Safety Supervisor (SSS) and Safety Health Officer (SHO). Retrieved on 28th April 2025 from https://intranet.dosh.gov.my/index.php/component/content/article/543-public-poll/1753-the-difference-between-site-safety-supervisor-sss-and-safety-health-officer-sho
[7] Institut Keselamatan dan Kesihatan Pekerjaan Negara (NIOSH). (n.d.). Kurikulum Kursus Site Safety Supervisor (Revision No. PDD231128). Retrieved on 28th April 2025 from http://www.niosh.com.my/images/CourseContent/CP/New/SST8/NIOSH-PDD-SSS.pdf
[8] Institut Keselamatan dan Kesihatan Pekerjaan Negara (NIOSH). (n.d.). Kurikulum Kursus Safety and Health Officer (Revision No. MAST240124). Retrieved on 28th April 2025 from http://www.niosh.com.my/images/CourseContent/CP/New/NIOSH-PDD-SHO.pdf
**本中文译本仅供参考之用。如中文译本之文义与英文原文有歧义,概以英文原文为准。



